Σύμφωνα με την εγκύκλιο Βερναρδάκη η αποτελεσματικότητα και η αποδοτικότητα είναι δύο από τους βασικούς άξονες λειτουργίας της Δημόσιας Διοίκησης των οποίων η παρακολούθηση και διαρκής βελτίωση πραγματοποιείται με την εφαρμογή του Συστήματος «Διοίκηση μέσω Στόχων» στις οργανώσεις του δημοσίου.
Οι βασικοί πυλώνες είναι ο καθορισμός και η υλοποίηση της ετήσιας στοχοθεσίας στους προβλεπόμενους φορείς του δημοσίου, η ανάπτυξη συστήματος δεικτών μέτρησης αποδοτικότητας και αποτελεσματικότητας για την παρακολούθηση της υλοποίησης της στοχοθεσίας και η κατάρτιση Ετήσιων Εκθέσεων Αξιολόγησης των δράσεων σε κάθε φορέα.
Πιο συγκεκριμένα έχει διαμορφωθεί ένα νέο πιο λειτουργικό και συμμετοχικό περιβάλλον για την αποτελεσματικότερη εφαρμογή των διαδικασιών που αφορούν στην εφαρμογή του Συστήματος Διοίκηση μέσω Στόχων στη δημόσια διοίκηση. Με τις ανωτέρω διατάξεις ενισχύεται η συμμετοχή των υπαλλήλων στη διαμόρφωση και παρακολούθηση της στοχοθεσίας σε κάθε υπηρεσία, διευρύνεται το πεδίο εφαρμογής, δίδεται έμφαση στην διαφάνεια, τη νομιμότητα και στην καλή διακυβέρνηση, ενώ παράλληλα ενδυναμώνεται η αξιοκρατία στη δημόσια διοίκηση.
Επίσης τίθεται το πλαίσιο της παρακολούθησης της υλοποίησης της στοχοθεσίας μέσω της χρήσης Δεικτών μέτρησης αποδοτικότητας και αποτελεσματικότητας.
Επιπροσθέτως, επισημαίνεται ότι για τον καθορισμό της στοχοθεσίας για το 2017 πρέπει να ληφθούν υπόψη οι Στρατηγικοί και Επιχειρησιακοί Στόχοι οι οποίοι ήδη περιγράφονται στις οικείες οργανικές διατάξεις (Οργανισμούς), σε όποιες υπηρεσίες υφίσταται σχετική πρόβλεψη, εξειδικευμένοι με βάση τις πολιτικές προτεραιότητες που έχει προγραμματίσει να υλοποιήσει ο κάθε φορέας.
Με βάση τα ανωτέρω, το Υπουργείο Εσωτερικών καλεί τις δημόσιες υπηρεσίες να προβούν στις απαραίτητες ενέργειες ώστε να υλοποιηθεί η διαδικασία στοχοθεσίας για το έτος 2017 σύμφωνα με τα όσα προβλέπει η κείμενη νομοθεσία. Αρμόδιες Διευθύνσεις/Τμήματα για την προώθηση των σχετικών διαδικασιών είναι οι οργανικές μονάδες που έχουν ανατεθεί οι σχετικές αρμοδιότητες όπως προβλέπεται από τον οργανισμό έκαστου φορέα, οι Διευθύνσεις/τα Τμήματα Ποιότητας και Αποδοτικότητας στους φορείς που υφίστανται και όπου αυτές δεν υφίστανται, οι Διευθύνσεις Διοικητικού / Προσωπικού.
Για την κατάρτιση της στοχοθεσίας σε όλα τα ιεραρχικά επίπεδα προτείνεται η χρήση των σχετικών Εντύπων όπως περιγράφεται κατωτέρω στα στάδια εφαρμογής των σχετικών διαδικασιών.
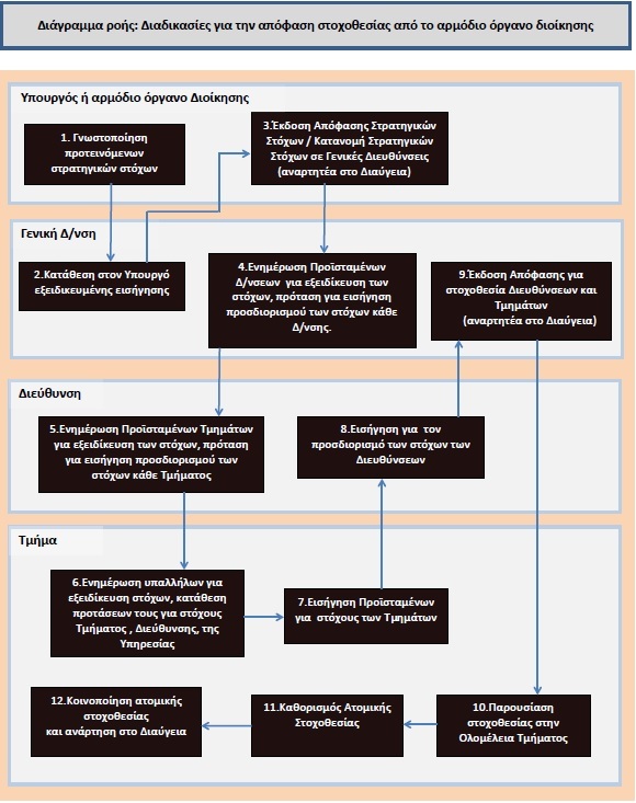
Τα διαδοχικά στάδια για τον προσδιορισμό της στοχοθεσίας είναι τα παρακάτω (όπως περιγράφονται σχηματικά στο σχετικό Διάγραμμα Ροής και στο χρονοδιάγραμμα υλοποίησης της στοχοθεσίας στο Παράρτημα της εγκυκλίου) :
• Εντός της πρώτης εβδομάδας του Οκτωβρίου κάθε έτους ο Υπουργός ή το ανώτατο όργανο κάθε φορέα γνωστοποιεί τους προτεινόμενους στρατηγικούς στόχους της υπηρεσίας για το επόμενο έτος.
• Στο πλαίσιο των στόχων αυτών, οι Προϊστάμενοι των Γενικών Διευθύνσεων ή ελλείψει αυτών οι Προϊστάμενοι Διευθύνσεων, καταθέτουν στον Υπουργό ή στο όργανο διοίκησης εξειδικευμένη εισήγηση σχετικά με τους διαθέσιμους πόρους, τις υλοποιηθείσες και εν εξελίξει δράσεις της υπηρεσίας τους καθώς και τον γενικότερο προγραμματισμό του τομέα ευθύνης τους.
• Εντός της πρώτης εβδομάδας του Νοεμβρίου, ο αρμόδιος Υπουργός ή το μονομελές όργανο διοίκησης, σε συνεργασία με τους ως άνω αναφερόμενους Προϊσταμένους, αποφασίζει σχετικά επί των εισηγήσεων (συμπληρώνεται το Έντυπο του Καθορισμού Στρατηγικής Στοχοθεσίας του Φορέα).
• Στη συνέχεια γνωστοποιεί και κατανέμει σε κάθε Γενική Διεύθυνση ή σε κάθε Διεύθυνση τους στρατηγικούς στόχους της για το επόμενο έτος. (συμπληρώνεται το Έντυπο: Επιμερισμός Στρατηγικών Στόχων του Φορέα στις Γενικές Διευθύνσεις)
• Η ανωτέρω απόφαση κοινοποιείται ηλεκτρονικά σε όλους τους υπαλλήλους και παρουσιάζεται σε ολομέλεια των Διευθύνσεων ανά Γενική Διεύθυνση, όπου αυτή υφίσταται, υπό την προεδρία του Υπουργού ή του μονομελούς οργάνου διοίκησης.
• Οι προϊστάμενοι Γενικής Διεύθυνσης προβαίνουν σε μια κατ' αρχήν εξειδίκευση ανά οικεία Διεύθυνση των στόχων που έχουν τεθεί στην Γενική τους Διεύθυνση και ενημερώνουν σχετικά με την εξειδίκευση τους υπαγόμενους σε αυτούς προϊσταμένους Διεύθυνσης και τους ζητούν να εισηγηθούν περαιτέρω προσδιορισμό των στόχων κάθε Διεύθυνσης.
• Οι προϊστάμενοι Διεύθυνσης ζητούν από τους προϊσταμένους Τμήματος να εισηγηθούν τον προσδιορισμό των στόχων κάθε Τμήματος.
• Οι προϊστάμενοι Τμήματος ζητούν από τους υπαλλήλους να υποβάλουν τις απόψεις τους και τις προτάσεις τους σχετικά με την στοχοθεσία του Τμήματος, της Διεύθυνσης και συνολικά της Υπηρεσίας.
• Βάσει των εισηγήσεων των Προϊσταμένων εκδίδεται από κάθε Γενικό Διευθυντή απόφαση για τους στόχους κάθε Διεύθυνσης και Τμήματος του τομέα αρμοδιότητας του (συμπληρώνονται τα Έντυπα: Επιμερισμός Στόχων της Γενικής Διεύθυνσης στις Διευθύνσεις και Επιμερισμός Στόχων της Διεύθυνσης στα Τμήματα).
• Εντός της δεύτερης εβδομάδας του Δεκεμβρίου κάθε έτους, ο προϊστάμενος Τμήματος παρουσιάζει στην Ολομέλεια των υπαλλήλων του Τμήματος, τους στόχους που έχουν αποφασιστεί κατά τα ανωτέρω και προτείνει, στο πλαίσιο της στοχοθεσίας αυτής, τους ατομικούς στόχους κάθε υπαλλήλου, λαμβάνοντας υπόψη την κατηγορία και τον κλάδο του υπαλλήλου, τα πρόσθετα τυπικά του προσόντα, τις γνώσεις του, τη διοικητική εμπειρία και τις δεξιότητες που κατέχει σε σχέση με τον επιδιωκόμενο στόχο, καθώς και με τις ενέργειες και δράσεις που πρόκειται να αναλάβει.
• Στη συνέχεια, ακολουθεί συνέντευξη του Προϊσταμένου με κάθε υπάλληλο. Ο Προϊστάμενος αφού λάβει υπόψη τη γνώμη του υπαλλήλου καθορίζει γραπτά την ατομική στοχοθεσία του και την ειδικότερη συμβολή του στην επίτευξη των στόχων του Τμήματος, με ατομικούς στόχους, οι οποίοι αναλύονται σε συγκεκριμένες ενέργειες, με χρονικά προσδιορισμένη υλοποίηση όπου η φύση της Υπηρεσίας το επιτρέπει (συμπληρώνεται το Έντυπο: Ανάλυση Στόχων σε Επίπεδο Τμήματος).
Σύμφωνα με τα ανωτέρω, η απόφαση για τους στρατηγικούς στόχους της υπηρεσίας εκδίδεται από τον αρμόδιο Υπουργό ή το μονομελές όργανο διοίκησης εντός της πρώτης εβδομάδας του Νοεμβρίου, ενώ η απόφαση για τους στόχους των Γενικών Διευθύνσεων, Διευθύνσεων και Τμημάτων εκδίδεται από τους Γενικούς Διευθυντές για τον τομέα αρμοδιότητας τους έως την πρώτη εβδομάδα του
Δεκεμβρίου.
Ο Προϊστάμενος Τμήματος, μετά τη διαδικασία καθορισμού της ατομικής στοχοθεσίας στο Τμήμα του, κοινοποιεί εγγράφως σε κάθε υπάλληλο τους ετήσιους ατομικούς του στόχους.
Η ατομική στοχοθεσία των Προϊσταμένων Γενικών Διευθύνσεων, Διευθύνσεων και Τμημάτων ταυτίζεται με το σύνολο της στοχοθεσίας του τομέα στον οποίο ασκούν τα καθήκοντα τους.
Οι αποφάσεις στοχοθεσίας δημοσιεύονται στη Διαύγεια και καθορίζουν το βαθμό προτεραιότητας για κάθε στόχο, τους δείκτες μέτρησης των αποτελεσμάτων, το χρονοδιάγραμμα υλοποίησης ενώ ρυθμίζουν και κάθε άλλο σχετικό θέμα.
Τα χαρακτηριστικά γνωρίσματα των τιθέμενων Στόχων είναι τα εξής:
Συγκεκριμένοι: Οι προγραμματισμένοι στόχοι θα πρέπει να είναι με σαφήνεια και ακρίβεια προσδιορισμένοι, να μην δημιουργούν εννοιολογική σύγχυση και να είναι κατανοητοί
Μετρήσιμοι: να είναι δυνατόν να προσδιορισθούν ποσοτικά και ποιοτικά τόσο οι στόχοι όσο και τα οφέλη
Εφικτοί και συμφωνημένοι: να είναι δυνατόν να πραγματοποιηθούν (γνωρίζοντας τους πόρους και τις δυνατότητες που έχει ο φορέας στη διάθεσή του) καθώς και να έχουν συμφωνηθεί μεταξύ Προϊσταμένων και υπαλλήλων που θα εργαστούν για την επίτευξη τους
Ρεαλιστικοί: να είναι δυνατόν να αποτυπωθεί το επίπεδο αλλαγής που περιγράφεται και πως αυτό μπορεί να επιτευχθεί
Χρονικά Δεσμευτικοί: να δηλώνεται καθαρά η χρονική περίοδος που θα ολοκληρωθεί ο κάθε στόχος.
Επισημαίνεται, ότι ιδιαίτερη έμφαση θα πρέπει να δίδεται, ανάλογα με την αποστολή της κάθε Υπηρεσίας, σε δράσεις -και ως εκ τούτου σε στόχους- που συμβάλλουν στην ουσιαστική βελτίωση της λειτουργίας της Υπηρεσίας καθώς και την εξυπηρέτηση των πολιτών και των επιχειρήσεων. Ειδικότερα σας πληροφορούμε ότι στη στοχοθεσία της κάθε Υπηρεσίας πρέπει να περιλαμβάνονται, μεταξύ των άλλων, πολιτικές και δράσεις για την απλούστευση των διαδικασιών και την καταπολέμηση της γραφειοκρατίας και της κακοδιοίκησης.
Επίσης πρέπει να τονισθεί ότι θεμελιώδης προϋπόθεση για την επιτυχή εφαρμογή του συστήματος «Διοίκηση μέσω Στόχων» είναι η υποστήριξή του τόσο από την πολιτική ηγεσία όσο και από τη διοικητική ιεραρχία.
Για τη παρακολούθηση της στοχοθεσίας καθορίζονται Δείκτες Μέτρησης Αποδοτικότητας και Αποτελεσματικότητας όπως περιγράφεται στη σχετική εγκύκλιο «Μεθοδολογία καθορισμού Δεικτών Μέτρησης της Αποτελεσματικότητας και Αποδοτικότητας της Διοίκησης».
Η εν λόγω εγκύκλιος βρίσκεται στη διαδρομή www.minadmin.gov.gr / Διοικητική Ανασυγκρότηση / Οργάνωση-Λειτουργία Δημόσιας Διοίκησης/ Ποιότητα και Αποδοτικότητα.
Με τους Δείκτες Μέτρησης μπορεί να μετρηθεί η αποτελεσματικότητα μιας οργάνωσης, δηλαδή ο βαθμός πραγματοποίησης των στόχων της καθώς και η αποδοτικότητα της, δηλαδή ο λόγος κόστους/οφέλους ο οποίος προκύπτει κατά την πορεία της πραγματοποίησης αυτών των στόχων.
Η παρακολούθηση υλοποίησης της στοχοθεσίας πραγματοποιείται σε δύο ιεραρχικά επίπεδα ως εξής:
α) σε επίπεδο Διεύθυνσης από την Ολομέλεια της Διεύθυνσης, η οποία συνεδριάζει τρεις φορές το χρόνο, δηλαδή κάθε τέσσερις μήνες, για να αξιολογήσει την πορεία υλοποίησης των στόχων της Διεύθυνσης, όπως αυτοί αποτυπώνονται στο σύνολο της λειτουργίας της αντίστοιχης οργανικής μονάδας. Εισηγητής είναι ο αρμόδιος προϊστάμενος Διεύθυνσης ή αρμόδιος υπάλληλος που επιλέγεται από αυτόν.
β) σε επίπεδο Τμήματος, από την ολομέλεια του τμήματος μια φορά κάθε δύο μήνες, για να αξιολογήσει την πορεία υλοποίησης των στόχων του Τμήματος.
Στις περιπτώσεις που παρατηρείται απόκλιση μεταξύ των επιθυμητών και πραγματικών αποτελεσμάτων, οι στόχοι μπορούν να αναθεωρηθούν (κατάργηση, αντικατάσταση, συμπλήρωση, διόρθωση) ή να τροποποιηθεί το ετήσιο χρονοδιάγραμμα υλοποίηση τους, εφόσον υπάρχουν αντικειμενικοί λόγοι γι' αυτό.
Για τις απαιτούμενες διορθωτικές ενέργειες, η ολομέλεια της Διεύθυνσης ή του Τμήματος μπορεί να συντάσσει σχετική εισήγηση προς την πολιτική ηγεσία με βάση προτάσεις των μελών της, σύμφωνα με σχετική δυνατότητα που προβλέπεται, μετά την πάροδο τεσσάρων μηνών και πριν την παρέλευση οκτώ μηνών από τον καθορισμό της στοχοθεσίας σύμφωνα με τους χρονικούς περιορισμούς.
Για την αναθεώρηση της ατομικής στοχοθεσίας επαναλαμβάνεται η διαδικασία καθορισμού των ατομικών στόχων, ενώ για την αναθεώρηση της στοχοθεσίας σε επίπεδο Τμήματος και Διεύθυνσης επαναλαμβάνονται οι διαδικασίες με τις οποίες πραγματοποιείται ο καθορισμός τους.
Τα αποτελέσματα της υλοποίησης της ετήσιας στοχοθεσίας αποτυπώνονται, στις Εκθέσεις Αξιολόγησης που εγκρίνονται από τις Ολομέλειες της Διεύθυνσης και του Τμήματος.
Οι Εκθέσεις Αξιολόγησης συντάσσονται από τον οικείο προϊστάμενο, περιλαμβάνουν το έργο που παρήγαγαν οι οργανικές μονάδες και εγκρίνονται ύστερα από συζήτηση τουλάχιστον από τα δύο τρίτα (2/3) των υπαλλήλων της αντίστοιχης δομής. Οι Εκθέσεις είναι επαρκώς αιτιολογημένες βάσει της στοχοθεσίας της κάθε δομής και λαμβάνουν βαθμολογία από το 0-100.
Το πεδίο εφαρμογής περιλαμβάνει τα Υπουργεία, τα Ν.ΠΔ.Δ., τις Αποκεντρωμένες Διοικήσεις και τις Ανεξάρτητες Αρχές.
Για την έγκαιρη υλοποίηση των απαραίτητων διαδικασιών, οι οργανικές μονάδες των υπηρεσιών που περιλαμβάνονται στο ανωτέρω πεδίο εφαρμογής που έχουν τις αρμοδιότητες εφαρμογής του Συστήματος Διοίκηση μέσω Στόχων, και όπου αυτές δεν υφίστανται οι Διευθύνσεις Διοικητικού/Προσωπικού, αντίστοιχα, καλούνται να ενημερώσουν έγκαιρα τους εποπτευόμενους φορείς σχετικά με τις διαδικασίες του καθορισμού της ετήσιας στοχοθεσίας τους.
Αναφορικά με τη στοχοθεσία των ΟΤΑ α' και β' βαθμού, λόγω της ιδιαιτερότητας των υπηρεσιών των εν λόγω φορέων καθώς και της συμμετοχής της ΚΕΔΕ και της ΕΝΠΕ στην προβλεπόμενη διαδικασία, θα ακολουθήσει σχετική εγκύκλιος.




























